A reanimação neonatal é um importante assunto cobrado nas provas de residência, além de muito importante na prática médica. De acordo com pesquisa realizada pela Unicef em 2018, estima-se que 2,5 milhões de recém-nascidos morram anualmente no mundo, o que corresponde a cerca de 7.000 mortes ao dia – sendo a morte neonatal responsável por aproximadamente 47% dos óbitos de crianças abaixo de 5 anos de idade. Dentre as causas de morte neonatal, a asfixia perinatal é a mais prevalente, contribuindo com cerca de 30 a 35% dos casos
Neste post iremos abordar os passos para reanimação neonatal, mostrando aquilo que é mais cobrado nas provas de residência!
Fatores de risco para a morte neonatal

Ao nascer, 1 em cada 10 RN’s necessita de ajuda médica para iniciar o processo de respiração, sendo 1 em cada 100 necessitando de intubação orotraqueal e 1 em cada 1000 precisa de intubação orotraqueal acompanhada de compressões torácicas e/ou medicamentos vasoativos. Todos esses procedimentos são descritos como reanimação neonatal.
O sucesso do parto depende, principalmente, das mudanças que ocorrem no período perinatal – além de fatores como medidas de prevenção primárias, como o acompanhamento da saúde materna ao longo da gestação. O médico precisa reconhecer situações de risco perinatal e saber conduzir numa possível necessidade de reanimação neonatal imediatamente e tratar complicações no processo de asfixia do RN.
Quais os fatores de risco para a necessidade de reanimação neonatal?

Problemas pré-natais e problemas no trabalho de parto e parto
Fatores antenatais e relacionados ao parto
Continue lendo:
- Como escolher a área da residência médica: dicas e orientações
- Dicas para escolher a melhor instituição para realizar a residência médica
- Os 12 mitos sobre a preparação para a residência médica
Fisiologia da reanimação neonatal
O oxigênio utilizado pelo feto durante a gestação chega a ele através da placenta – e seus alvéolos encontram-se preenchidos por líquido. Os vasos que perfundem os pulmões estão em vasoconstrição, o que leva a uma resistência vascular pulmonar aumentada.
Ademais, o sangue que flui da artéria pulmonar para os pulmões é desviado para a aorta via canal arterial. Quando ocorre o nascimento, durante os primeiros movimentos respiratórios esse líquido alveolar é absorvido e substituído por ar, ocasionando aumento do oxigênio nos alvéolos e relaxamento dos vasos sanguíneos pulmonares – que provoca a redução da resistência vascular pulmonar.
A elevação da PaO2 de 25 mmHg durante a gestação para 70-80 mmHg após o nascimento está associada a:
- Redução na resistência vascular pulmonar;
- Diminuição do shunt direita-esquerda através do canal arterial;
- Aumento do retorno venoso para o átrio esquerdo;
- Aumento na pressão do átrio esquerdo;
- Cessação do shunt direita-esquerda pelo forame oval.
Quando os vasos umbilicais são clampeados, a pressão sanguínea sistêmica aumenta. O fechamento do canal arterial leva à passagem do sangue pelos pulmões e a sua consequente oxigenação. Aqui, a função do médico é estar preparado para intervir nos casos em que essa transição não ocorre de forma adequada, sendo necessária a reanimação neonatal.
Quando saber qual RN necessita de reanimação?
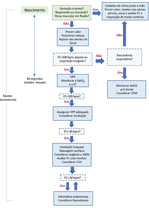
Para avaliar a necessidade de reanimação, três pontos devem ser avaliados: o RN é termo? Está respirando? O tônus é bom?
Se a resposta for não para alguma dessas perguntas, o clampeamento deve ser feito de imediato e o RN direcionado para a mesa para iniciar os passos da reanimação, que seguem um fluxograma.
Dica prova
A reanimação depende do padrão respiratório e da frequência cardíaca. A questão pode tentar te induzir a pensar que o Apgar, cianose ou a frequência respiratória são importantes, cuidado para não se confundir!
Passos iniciais
Os passos iniciais do atendimento que devem ser feitos em 30 segundos são:
- Prover calor (se <34 semanas usar saco plástico para evitar hipotermia);
- Posicionar a cabeça em leve extensão;
- Aspirar, se necessário (se mecônio);
- Secar.
Dica de prova
O mnemônico “PPAS” nos ajuda a lembrar os 4 passos iniciais.
Ventilação com Pressão Positiva
Após os passos iniciais, deve-se avaliar frequência cardíaca (FC). Se o paciente apresentar apneia ou FC < 100 bpm inicia-se então a ventilação com pressão positiva (VPP). No RN termo, a FiO2 deve ser de 21% (ar ambiente) inicialmente, podendo ser aumentado de 20% em 20%, enquanto os recém-nascidos menores de 34 semanas já iniciam o oxigênio. Coloca-se os eletrodos do monitor cardíaco e o sensor neonatal do oxímetro de pulso.
Se o paciente for menor de 34 semanas, prefere-se usar o ventilador mecânico em T. Se o ventilador não estiver disponível ou o paciente tiver mais de 34 semanas utiliza-se o balão auto-inflável (ambu). É importante ventilar em frequência de 40 a 60 ventilações por minuto. Além disso, deve ser feito 30 segundos de VPP eficaz.
Dica de prova
Os passos iniciais (PPAS) junto com a VPP são o chamado “minuto-de-ouro”.
Compressões torácicas
Se a FC estiver menor do que 60 bpm após 30 segundos de VPP eficaz, deve-se iniciar as compressões torácicas, com simultânea preparação dos fármacos. As compressões devem ser feitas no esterno, numa proporção de 3 a cada ventilação. Nesse momento deve ser realizada a intubação orotraqueal. Vale salientar que, menos de 1% dos recém-nascidos necessitam chegar a esse passo.
Fármacos
Se a FC se mantiver menor do que 60 bpm após as compressões torácicas e ventilação com pressão positiva for eficaz e com FiO2 de 100% será necessário o uso de fármacos. Para isso, utiliza-se adrenalina por via de cateter venoso umbilical. Se não houver resposta após uma dose de adrenalina e houver suspeita de hipovolemia, deve ser administrado expansor de volume, como soro fisiológico e ringer lactato.
Essa sequência de VPP com compressões torácicas e administração de fármacos pode ser repetida por até 10 minutos. Se ainda persistir a ausência de batimentos cardíacos, deve ser considerada a suspensão das manobras de reanimação neonatal.
Dica de prova
O fluxograma da reanimação neonatal deve SEMPRE ser seguido, a questão pode querer induzir você a pensar logo na massagem cardíaca, mas antes dela deve SEMPRE ser feito os outros passos. Veja a seguir:

Conclusão
A reanimação neonatal é um dos principais temas cobrados nas provas de residência na subárea da Pediatria, sendo de grande importância o entendimento e seguimento do fluxograma, iniciando com os passos iniciais, evoluindo, se necessário, com VPP, compressões torácicas e, em último caso, fármacos.
Vamos ver uma questão NA PRÁTICA? Abaixo está o link de uma questão explicada pela Drª. Tarciana Mendonça sobre reanimação neonatal:
Leia mais:
- Cranioestenose: entenda o que é, como diagnosticar e tratar
- Distúrbios respiratórios do recém-nascido: sintomas, principais etiologias e tratamento
- O que é hipoglicemia neonatal, suas complicações e como tratar
- Tuberculose congênita e perinatal: o que é, tratamento e profilaxia
- Fimose: quadro clínico, diagnóstico diferencial e indicação cirúrgica
FONTE:
- OLIVEIRA, Graça; et. al. Reanimação do recém-nascido de termo na sala de parto.




